服务热线
企业需求清单发布|3月11-13日成都工博会,解锁你的专属合作机遇!

2026年成都国际工业博览会,将于3月11-13日在中国西部国际博览城盛大启幕!
展会同期,“科菁荟”跨区域交流活动同步发力——面向全省广泛征集“技术需求”与“成果供给”清单,提前开展精准预匹配、定向邀约,打破信息壁垒,让每一次对接都精准高效、直击需求,确保现场实现高质量、高意向合作对接,助力企业省时、省力、省心找资源、拓合作。
无论你是参展单位,还是有技术、有成果、有合作需求的相关企业,都请重点关注这份需求清单!把握行业风口,抢占合作先机,与优质伙伴并肩,共谋产业高质量发展!
话不多说,以下为部分详细需求清单,快看看有没有适配你的合作机会
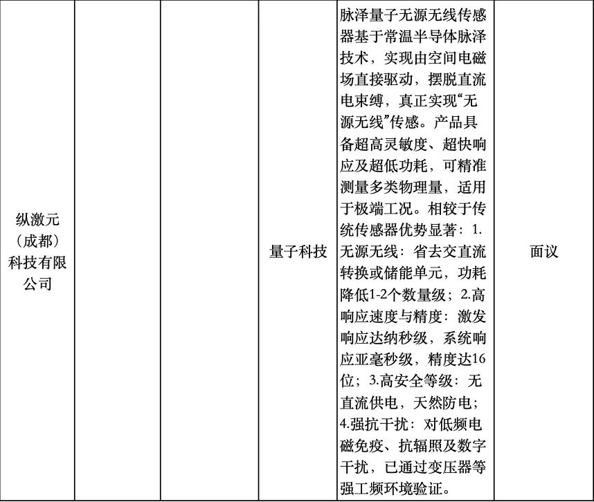
企业需求清单
CDIIF2026






现场活动地点
CDIIF2026

*3月11日请前往14号馆标注区域即可参与活动
